大拿老师
大家参考下官方版的,对自己的进行修改
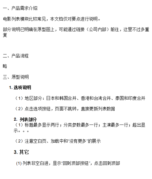
在线实习【推电影】电影列表模块产品脑图官方版
推评分11月/第2期 电影列表模块
在线实习【推电影】电影列表模块产品原型图官方版
对当前推电影的排序筛选,考虑比较到位
列表三要素,模块元素,筛选和排序,表现清楚
在线实习【推电影】电影标签模块产品脑图作业评审
[推评分11月]11-23/第3期
在线实习【推电影】电影详情模块产品原型图作业评审
[推评分11月]11-23/第1期
【在线实习】给年轻人做电影推荐,初创产品的特色功能是什么
在线实习【推电影】电影详情模块产品脑图官方讲解