大拿老师
大家可以看下官方版,对自己的进行完善
在线实习【推电影】电影详情模块官方版接口文档
推评分11月/第1期 电影详情模块
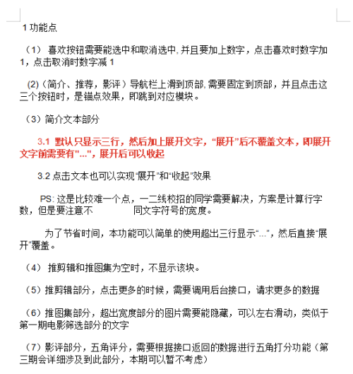
三个要点:锚点tab、演职员表超出滑动和详情展示,描述的清晰准确
对产品功能的理解,比如标题长度,个数展示等,比较到位
在线实习【推电影】电影详情模块前端官方代码
在线实习【推电影】电影详情模块接口文档参数说明
[推评分11月]11-23/第1期
推推p4 书籍推荐模块 前端实习评审
[推推40]07-07/第1期
推评分P2 弹幕评论模块 前端代码评审
[推评20]04-07/第2期
约起来P1 活动详情模块 前端代码评审
[约起来10]10-14/第2期